Mastering Time Management in Your Tech Career
Discover powerful strategies for balancing builder and manager modes while optimizing your energy levels.
The Importance of Time Management in Tech
In the fast-paced world of technology, effective time management is crucial for maintaining productivity and achieving career goals. The tech industry is notorious for its demanding workloads, tight deadlines, and ever-evolving projects. Without proper time management, professionals can quickly become overwhelmed, leading to burnout and decreased performance. For example, a software engineer juggling multiple project deadlines might struggle to allocate sufficient time to each task, resulting in compromised quality and increased stress.
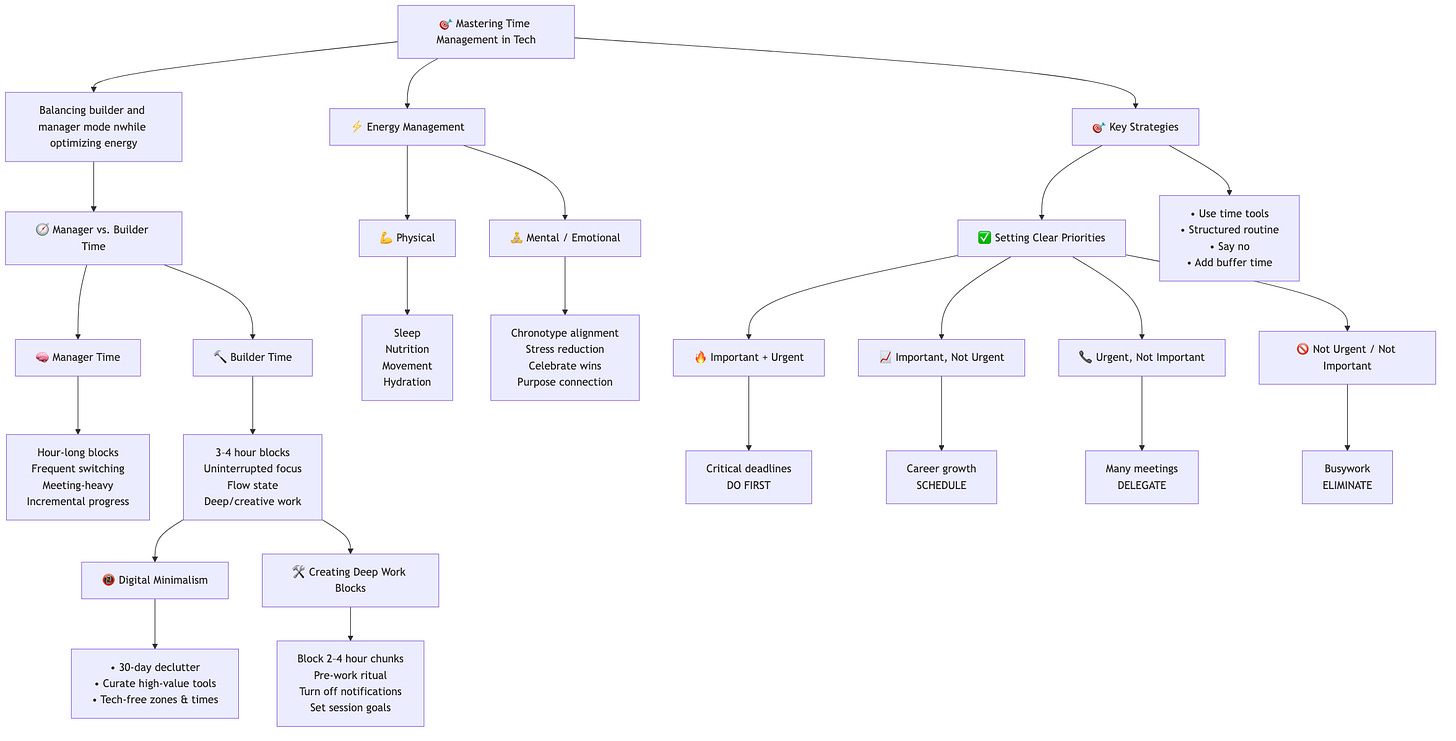
Manager Time vs. Builder Time: Understanding the Difference
Tech professionals often navigate between two distinct modes of working: manager time and builder time. As programmer Paul Graham explains, managers typically operate in hour-long blocks with frequent context switching, while builders (developers, designers, writers) require uninterrupted stretches to achieve flow state.
For instance, a tech lead might spend their morning in back-to-back meetings (manager time), making incremental progress across multiple initiatives. Meanwhile, a developer needs 3-4 uninterrupted hours (builder time) to solve a complex algorithm problem. When builders' schedules become fragmented with sporadic meetings, their productivity suffers dramatically as each interruption requires significant mental reset time.
To thrive in tech roles, recognize which type of work you're doing and protect your calendar accordingly. If you're in a hybrid role, consider batching meetings on specific days to preserve full days for deep work.
Creating Deep Work Blocks
The ability to perform deep, focused work is increasingly becoming a competitive advantage in tech. Consider implementing these strategies:
Block 2-4 hour chunks on your calendar explicitly labeled for deep work
Create a pre-deep work ritual to signal to your brain it's time to focus
Turn off notifications and use tools like Focus Mode or website blockers
Communicate your unavailability to colleagues during these times
Set clear goals for each deep work session
A machine learning engineer might block Monday and Wednesday mornings for model development work, while a content strategist could reserve Fridays for undisturbed content creation.
Digital Minimalism: Reducing Technological Distractions
In our hyperconnected world, digital minimalism—intentionally limiting digital tool usage to only what truly adds value—can dramatically improve focus. Consider:
Performing a digital declutter: Temporarily eliminate optional technologies for 30 days, then selectively reintroduce only those providing substantial value
Curating your digital tools: Does each app, subscription, and notification genuinely enhance your life and work?
Creating technology usage rules: Designate tech-free times (during meals, before bed) and spaces (bedroom, meeting rooms)
Batching low-value digital activities: Check email and messages at scheduled times rather than continuously
A developer might discover that removing Slack from their phone prevents work from bleeding into personal time, while a project manager might find that checking email only three times daily actually improves responsiveness by enabling more thoughtful replies.
Energy Management: The Missing Piece of Productivity
Even with perfect time blocking, productivity falters without sufficient energy. Unlike time, which is finite, energy can be renewed and expanded. Consider:
Working with your chronotype: Are you a morning lark, night owl, or somewhere in between? Schedule your most demanding cognitive tasks during your peak energy periods.
Managing physical energy: Prioritize sleep quality, regular movement, proper nutrition, and hydration. A 10-minute walk can boost energy more than another cup of coffee.
Monitoring mental energy: Practice stress-reduction techniques like meditation, deep breathing, or brief mindfulness exercises between tasks.
Cultivating emotional energy: Build positive relationships, find meaning in your work, and celebrate small wins.
Protecting spiritual energy: Connect regularly with your values and purpose, which fuels motivation during challenging periods.
For example, a QA engineer might discover they have exceptional attention to detail in the morning but struggle after lunch, making mornings ideal for critical test case development and afternoons better for team collaboration or documentation.
Setting Clear Priorities
One of the cornerstone strategies for effective time management is setting clear priorities. Begin by identifying your most important tasks and align them with your career goals. Consider using the Eisenhower Box, a tool that helps categorize tasks by urgency and importance. For instance, a data analyst could prioritize tasks such as preparing for a key presentation (important and urgent) over less critical activities like organizing files (not urgent and not important). By prioritizing effectively, you can focus your energy on what truly matters.
Utilizing Time Management Tools
Leverage technology to enhance your time management skills. There are numerous tools available, such as Trello for project management, Pomodoro timers for focused work sessions, and calendar apps for scheduling. For example, a product manager might use Asana to track project milestones and ensure team alignment. Experiment with different tools to find the ones that best fit your workflow and help streamline your tasks.
Creating a Structured Routine
A structured routine can significantly enhance your productivity. Start by establishing a consistent daily schedule that includes dedicated blocks of time for focused work, meetings, and breaks. For example, a UX designer might allocate morning hours for creative tasks and afternoons for meetings and collaboration. Consistency in your routine helps minimize decision fatigue and allows you to make the most of your productive hours.
Practicing the Art of Saying No
In the tech industry, it's easy to become overwhelmed by taking on too many responsibilities. Learning to say no is an essential skill for effective time management. Politely declining tasks that don't align with your priorities or capacity can help you maintain focus on what's most important. For example, a network engineer might decline additional project requests if they interfere with critical network maintenance tasks. By setting boundaries, you can protect your time and energy.
Embracing Flexibility and Adaptability
While structure is important, flexibility is equally crucial in managing your time effectively. The tech industry is dynamic, and unexpected changes are inevitable. Embrace adaptability by leaving buffer time in your schedule for unforeseen tasks or issues. For instance, a cybersecurity analyst might reserve time for emergency incident responses. By building flexibility into your routine, you can better navigate changes without derailing your entire schedule.
Ready to take control of your time and energy in the tech industry? Start by protecting time for deep work and recognizing your natural energy patterns. Share your time management strategies in the comments below and join our Kaizen Coach community for more career development insights!
#CareerDevelopment #TechIndustry #TimeManagement #DeepWork #DigitalMinimalism #EnergyManagement #Productivity #WorkLifeBalance


